Banner
HomeTOCPrevNextGlossSearchHelp

PDF

Table of Contents

Planning


Planning

Planning

This chapter describes the cabling requirements and other preinstallation guidelines for installing a Catalyst 2800. Also included are several sample configurations.


Preinstallation Guidelines

You can install your Catalyst 2800 in the same locations as your other Ethernet hubs, bridges, and routers. This would normally be a wiring closet but it could also be an office.

The Catalyst 2800 can be mounted on a table, shelf, or rack. The key requirement is that the Catalyst 2800 be located within 100 meters of its attached 10Base-T devices. As the LEDs and the cable connectors are on the front panel, you should ensure easy access to the front of the switch. Avoid routing any UTP cabling used to connect to Catalyst 2800 ports near power lines, fluorescent lights, or other sources of electrical noise.


Compatibility

The Catalyst 2800 is compatible with the IEEE 802.3 CSMA/CD media access control layer and frame format. It therefore supports existing network management software and diagnostic tools.

The 10Base-T ports are compatible with the IEEE 802.3 10Base-T standard and connect to individual workstations, 10Base-T hubs, or other 10Base-T compatible devices.

The high-speed expansion slots support the modules described in the Catalyst 2800 Modules User Guide.


Cabling Guidelines

Each type of Catalyst 2800 port has its own cabling guidelines. These include the kinds of devices you can connect to the ports and the length and type of wiring you can use.


10Base-T Ports

The twenty-five 10Base-T ports require Category 3, 4, or 5 UTP wiring. Attached devices must be within 100 meters of the Catalyst 2800 and be 10Base-T compatible.

The AUI connector on port 25 connects to an external thick coax, thin coax, or fiber optic transceiver. Supported network and device distances will vary depending on the type of transceiver used. Only one port-25 connector, either RJ-45 or AUI, can be used at a time.


High-Speed Expansion Slots

Configuration and cabling guidelines for the high-speed expansion slots are in the Catalyst 2800 Modules User Guide.


Catalyst 2800 Sample Configurations

This section describes several situations where the Catalyst 2800 can best be put to use. The sample configurations are:


High-Performance Client/Server Workgroup

The Catalyst 2800 supports twenty-five switched Ethernet connections for single workstations or 10Base-T hubs. Two 100Base-TX/1 modules can be installed for connecting to servers.

Figure 2-1 High-Performance Client/Server Workgroup

h5327.gif


Large High-Performance Client/Server Workgroups

Multiple Catalyst 2800s using single-port Catalyst 2800 100Base-T modules can be daisy-chained via CollisionFree 100Base-T for up to 200 Mbps bandwidth between switches. Additional high-speed ports using single or multiport Catalyst 2800 repeater modules can be used to connect to 100Base-T servers or other devices.

Figure 2-2 Large High-Performance Client/Server Workgroup 1

h5328.gif

Multiple Catalyst 2800s can be connected via shared 100Base-T using a 100Base-TX/8 module in a Catalyst 2800. More high-speed server connections can be added by using additional Catalyst 2800 modules.

Figure 2-3 Large High-Performance Client/Server Workgroup 2

h5329.gif


100Base-T Collapsed Backbone

Catalyst 2800s can connect to a 100Base-T backbone switch or router. With support for CollisionFree full-duplex operation, each 100Base-T link supports up to 200 Mbps of bandwidth and fiber cabling distances of up to 2 km.

Figure 2-4 100Base-T Collapsed Backbone

h5330.gif


Redundant 100Base-T Collapsed Backbone

Catalyst 2800s can connect to a 100Base-T backbone switch or router in a redundant backbone configuration using the Spanning-Tree Protocol. With support for CollisionFree operation, each 100Base-T link supports up to 200 Mbps of bandwidth and fiber cabling distances of up to 2 km.

Figure 2-5 Redundant 100Base-T Collapsed Backbone

h5331.gif


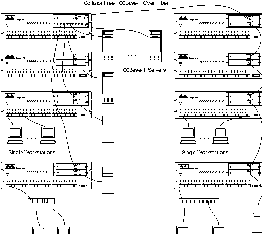
Distributed 100Base-T Backbone

You can distribute Catalyst 2800s across a campus or building and connect them via CollisionFree 100Base-T for up to 200 Mbps throughput and fiber cabling distances of up to 2 km between switches.

Figure 2-6 Distributed 100Base-T Backbone

h5332.gif


Large Client/Server Workgroup on an FDDI Backbone

A Catalyst 2800 with a Catalyst 2800 100Base-T module can provide a local 100Base-T backbone to other Catalyst 2800s and servers and, with a single Catalyst 2800 FDDI module, provide FDDI backbone connectivity. Catalyst 2800 FDDI modules support UTP single attachment station (SAS), fiber SAS, and fiber dual attachment station (DAS) configurations for connecting to servers, routers, concentrators, or direct ring attachment.

Figure 2-7 Client/Server Workgroup with an FDDI Backbone

h5333.gif

HomeTOCPrevNextGlossSearchHelp
-

Copyright 1988-1996 © Cisco Systems Inc.