|
|
This chapter describes the CiscoWorks fault management features that help you monitor and diagnose your network problems. This includes diagnosing individual devices, lines, and interfaces, detecting potential faults, and recovering from problems.Use the following features to perform fault management:
Several CiscoWorks applications help monitor and diagnose the SNMP devices in your network. Use the following CiscoWorks applications when performing fault management. A brief description of each application follows.
These applications enhance your capabilities as a network administrator to set up diagnostic procedures when your network develops problems. The applications are discussed in detail in the following sections.
Certain applications in CiscoWorks Release 1.0(2) and later have been enhanced by the addition of a retry popup window. This popup window indicates the loss of connectivity to a device and enables you to retry the request or quit. The popup window displays the following message:
Device router-name not responding to SNMP
The retry popup window appears in the following CiscoWorks applications:
Figure 3-1 illustrates how to access CiscoWorks applications from the SNM Tools menu. Figure 3-2 illustrates how to access CiscoWorks applications from the SNM Glyph menu. The grayed-out tools are SNM tools.


You can use CiscoWorks applications to troubleshoot your network faults. Table 3-1 describes network problems and recommends CiscoWorks applications to help you troubleshoot and repair the problem. To use the table, locate the problem description that most closely resembles your current situation. Then perform the recommended tasks until you uncover the solution to the problem.
| Problem | CiscoWorks Application Recommendation |
|---|---|
| Suspected problem on a network device | Use Device Manager to find the vendor to contact for assistance. Refer to "Vendors Window" in the "Device Management" chapter. |
| Use Device Manager to get specific data on a device (serial number, software version, and so on). Refer to "Devices Window" in the "Device Management" chapter. | |
| Use Device Monitor to monitor environment and interface statistics. Refer to "Monitoring Network Devices" later in this chapter. | |
| Use Path Tool to check the graphical path for link utilization analysis. Refer to "Locating Device Routing Paths" later in this chapter. | |
| Use Environment Monitor to check the voltage and temperature of Cisco routers. Refer to "Monitoring Your Device Environment Statistics" later in this chapter. | |
| Use Show Commands to get data on the version, interface, and so on for analysis. Refer to "Using Show Commands to View Router Data" later in this chapter. | |
| Use Configuration Management to compare present and previous configurations for errors. Refer to "Comparing Configuration Files" in the "Managing Cisco Device Configurations" chapter. | |
| Use Contacts data to get information on who to call in your company. Refer to "Using Device Contacts" later in this chapter. | |
| Check the Log Manager file for event information. Refer to "Using Device Contacts" later in this chapter. | |
| Suspected protocol problem | Check Log Manager for event information. Refer to "Using Device Contacts" later in this chapter. |
| Check Device Monitor to ensure you are monitoring events (and interfaces). Refer to "Monitoring Network Devices" later in this chapter. | |
| Use Path Tool to determine if the protocol is routing efficiently (link speed, utilization and error analysis). Refer to "Locating Device Routing Paths" later in this chapter. | |
| Use Show Commands to determine packet information using show traffic mix. Refer to "Using Show Commands to View Router Data" later in this chapter. | |
| Use Real-Time Graphs to get information on router traffic. Refer to "Graphing Your Real-Time Device Data" later in this chapter.
| |
| Router configuration problems | Do a Show Version to ensure version numbers are compatible. Router software must be Software Release 8.2 or later. Refer to "Using Show Commands to View Router Data" later in this chapter. |
| Log onto the device and check if the device configuration file has a read-write community string. Refer to "Comparing Configuration Files" in the "Managing Cisco Device Configurations" chapter. Also see this table's recommendation under the "Suspected problem on a network device" entry. | |
| Verify the device is running (show interface, show traffic mix). Refer to "Using Show Commands to View Router Data" later in this chapter. | |
| Check if a configuration file was downloaded to a device with syntax errors in it. (Log on to router console and initiate a TFTP session from the router. The errors will be displayed on your console screen.) Or log on to the router before you download a file. Check to see if any error messages exist. Refer to "Loading a Configuration File" in the "Managing Cisco Device Configurations" chapter. |

CiscoWorks provides the Device Monitor (nmdevmon) application to monitor interface and environmental card status and to filter event messages. It also provides a summary of the current devices and the categories that are being monitored.
The Device Monitor also enables you to set how often to poll each device for interface and environment information, or to enable event logging. Because the Device Monitor polls each device according to a set polling frequency, this can add significantly to your network traffic. The default polling frequency rate is 60 seconds. The recommended minimum polling interval depends on the number of devices you are polling and how much network bandwidth you want to devote to network management.
The Device Monitor uses a monitoring engine called the Device Monitor daemon (nmdevmond) to perform the following functions:
Set monitoring requirements in the Device Monitor window; the Device Monitor daemon uses these requirements to perform its monitoring tasks.
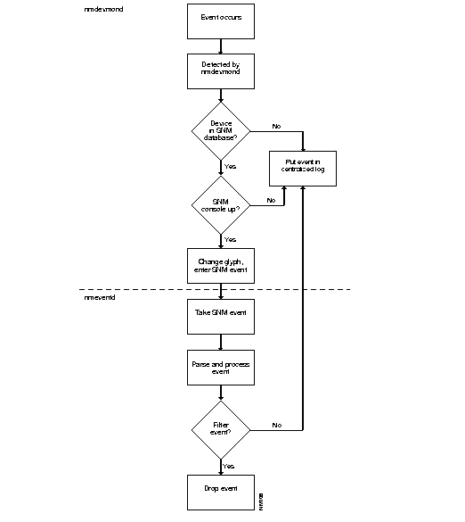
Figure 3-3 illustrates the process that CiscoWorks uses when monitoring devices.

Figure 3-4 illustrates the Device Monitor window. Table 3-2 describes the components in this window.

To set device-monitoring options, perform the following steps:
Step 1: From the main SNM Tools menu, pull down to Device Monitor.
The Device Monitor window appears. See Figure 3-4.
Step 2: Select the devices you want to change. To set individual device monitoring options, click on the device or devices in the scroll window. To set all devices at once, click on Select All.
Step 3: Change the default polling frequency by using the Polling Interval Slider or type over the default in the polling interval field and press Return.
You can also use the Option menu to set the polling frequency. If you do so, the Polling Frequency window appears. Enter your new polling rate and click on OK. See Figure 3-5.

Step 4: Select the categories of options (environment, interfaces, and/or events) by clicking on the check boxes next to the desired option.
Step 5: Accept monitoring designations by clicking the Apply button.
Step 6: Select Activate Changes from the Options menu to send the changes to the device monitoring daemon.
After your changes are sent to the device monitoring daemon, the Device Monitor begins polling your designated options.
![]() | Time Saver To set all device-monitoring options at once, click the Select All button. Then choose your options (environment, events, and/or interfaces) and your polling frequency, if necessary. Click the Apply button. To deselect all your devices monitoring options, click the Deselect All button then click on the Apply button. |
To exit the Device Monitor window, pull down the File menu and select Quit.
The Device Monitor can only monitor devices that exist in the Sybase device table. If a new device has been added to SNM manually or via the SNM Discover program, the Device Monitor will not see it until you perform one of the following tasks:
You can quickly view the following device monitor settings with the Device Monitor Summary window:
Figure 3-6 illustrates the Summary window for the Device Monitor. Table 3-3 describes the components in this window.

| Component | Subcomponent | Description |
|---|---|---|
| File | Print
Version
Quit | Prints a snapshot of the current window.
Displays the CiscoWorks version information for this application. Exits the current window. |
| Help | Provides help text on the current window. | |
| Device list | List of network devices known to Sybase. | |
| Polling Frequency | Current polling rate on this device. | |
| Events data | Indicates whether monitoring is on (y) or off (n). | |
| Environmental data | Indicates whether monitoring is on (y) or off (n). | |
| Interface data | Indicates whether monitoring is on (y) or off (n). | |
| Search String field | Provides field for character string to locate in text. | |
| Search Forward | Searches forward for a character or character string in the text. | |
| Search Backward | Searches backward for a character or character string in the text. |
To view your device monitor settings, perform the following steps:
Step 1: From the Device Monitor window, select Option and pull down to Summary.
The Device Monitor Summary window appears.
Step 2: Search for a specific device by entering the device name in the Search String field.
Step 3: Click on Search Forward or Search Backward.
To exit the Device Monitor Summary window, select the File menu and pull down to Quit.

With Software Release 9.0, Cisco has enhanced the environmental monitor card on the AGS+ router. Specifically, several features were added to allow the monitoring of temperature and voltage sensors via SNMP. Your environmental monitor card must be a
Rev. 4 ENVM card (Microcode Version 2.0) or later.
The CiscoWorks Environmental Monitor application enables you to view a device's environmental monitor status including temperature and voltage statistics. The default temperature displayed is in Celsius.
If you want environmental monitor card version or hardware information, use the Show Commands application under the SNM Glyph Tools menu.
Refer to the configuration note, "Installing and Configuring the Environmental Monitor Card in the AGS+ Chassis," for more information on the environmental monitor card features.
Figure 3-7 illustrates the Environmental Monitor window. Table 3-4 describes the components in this window.

To use the Environmental Monitor to check a device's temperature and voltage, perform the following steps:
Step 1: Click on the device and pull down to the Tools submenu.
Step 2: Pull over to the Env. Monitor command.
The Environmental Monitor window appears.
Step 3: To change from Celsius to Fahrenheit, pull down the Option menu and select Change to Fahrenheit.
The window automatically updates and reappears with Fahrenheit temperatures.
Step 4: To change the polling frequency, use the polling interval slider or type over the default in the polling interval field.
Step 5: To print the screen, pull down the File menu to Print.
The Sun Snapshot window appears. For more information on how to use the Snapshot utility, refer to the SunOS manual.

The Path Tool application graphically displays the routing path between a source device and a destination device using the standard protocols (SNMP or IP). The Path Tool application illustrates a path between a source and a destination device and displays that path in the Path Tool window. This application enables you to check the paths between two IP addresses.
The graphical display in the Path Tool window shows the devices (including routers) involved, the link speeds connecting these SNMP devices, and the interface names. You can run several Path Tool analyses at the same time. Each Path Tool request appears in a separate window.
You can access the Path Tool application from the Tools menu for all devices, or from the Glyph menu to access a specific device as the source device.
You need to work with several windows to use the Path Tool application:
Figure 3-8 illustrates the Path Tool route path window, which is the primary Path Tool window. Table 3-5 describes the components in this window.

If you cannot find your source device icon on the network map or you do not know the device information, use the SNM Tools menu to access the Path Tool application. The following procedure enables you to choose your source or destination device from a list of device names.
To display an analysis of the entire path or any valid subpath using the SNM Tools menu, perform the following steps:
Step 1: From the Tools menu, pull down to Path Tool.
The Path Tool Source/Destination window appears. See Figure 3-9.

Step 2: Enter the source device name.
The path source is the device you want the path to start from. If you do not know the source device name, press the Select button. A Device Selection window appears. See Figure 3-10.
Select your source device from the scroll window and press OK.

Step 3: Enter a path destination.
The path destination is the device you want the path to end with. If you do not know the destination device name, press the Select button. A device selection window appears.
Choose a device and press OK to close the Device Selection window.
Step 4: Press OK in the Path Tool window.
The Path Tool uses a text browser to display the path hops from the source device to the destination device. See Figure 3-11.

After the Path Tool reaches the destination, it displays a picture of the route. This is the known path from your source device to your destination device. Use the scroller at the bottom of the window to view the full path route if it is too large to fit into the window. See Figure 3-8.
In Figure 3-8, the source device is a UNIX workstation with a host name of smith-ws. An interface named le0 connects the source device to the AGS+ router, abc.cisco.com, at a link speed of 10 Mbps. The host name su-b.abc.com, with an FDDI interface F0, connects to a Token Ring. The Token Ring connects to host address 192.31.48.244 at a link speed of 100 Mbps. Note that the interfaces on this host address are marked with a U (unknown). This indicates that the SNMP protocol was not used to find the route through this device.
You can also run the Path Tool application from the Glyph menu. The Glyph menu is SNM's pull-down menu for a particular device. This procedure enables you to choose your destination device from a list of device names. The source device information is automatically entered after you click on the Cisco icon representing your source device.
To display an analysis of the entire path or any valid subpath using the Glyph menu, perform the following steps:
Step 1: From the SNM Console window, click on a device.
This is the source device you want the path to start from.
Step 2: Select the Glyph menu by placing your pointer on the desired device and selecting Path Tool from the Tools submenu. See Figure 3-12.

The Path Tool window appears. Note that the source device is automatically entered in the window. See Figure 3-13.

Step 3: Enter a path destination.
The path destination is the device with which you want the path to end. If you do not know the destination device name, press the Select button. A device selection window appears.
Choose a device and press OK to close this window.
Step 4: Press OK in the Path Tool window.
The Path Tool window appears.
Step 5: Refer to the previous section, "Using Path Tool from the SNM Tools Menu," for the results of the Path Tool process.
The Properties window is the key to setting your analysis parameters. You can set continuous utilization and error analyses and your polling interval from the Properties window. You can also set a text window to appear each time a utilization or error analysis is performed. This text window contains statistics displayed in the Path Tool window.
After you run the Path Tool application, you can access the Properties window from the Options menu. Figure 3-14 illustrates the Path Tool properties window. Table 3-6 describes the components in this window.
Before you perform an analysis, you might want to access the Properties window to set your parameters. You can choose to use the CiscoWorks defaults to run the Path Tool application.

| Component | Subcomponent | Description |
|---|---|---|
| Utilization | Show Text
Continuous | If activated, Show Text displays a window with utilization analysis data.
If activated, a Path Tool window runs continuously, rediscovering a specific path's utilization data using the set polling interval. |
| Errors | Show Text
Continuous | If activated, Show Text displays a browser window with error analysis data.
If activated, a Path Tool window runs continuously, rediscovering a specific path's error data using the set polling interval. |
| Polling Frequency | Polling Interval Slider | Changes the polling rate by clicking on the slider. The default is 15 seconds. |
| Utilization Severities | Level 1 to 5 | Threshold settings for utilization color codes in percent. Thresholds must be in ascending order. |
| Error Severities | Level 1 to 5 | Threshold settings for error color codes in errors per second. Thresholds must be in ascending order. |
To change the settings in the Path Tool Properties window, use the following steps:
Step 1: On the Path Tool window, select the Options menu and pull down to Properties.
Step 2: Change any of the following settings:
Step 3: When you have changed your property settings, click on OK to save your property parameters.
The Path Tool enables you to run two types of analysis to measure network activity. This analysis can only be performed on devices with SNMP access. The two types of analysis include:
Refer to the previous section, "Setting Parameters in the Path Tool Properties Window," for more information on changing the defaults in your Properties window. A description of the types of analysis follows.
The utilization analysis function does two things: color codes the links in the path window and provides an optional browser window that shows the usage of each link when you select Show Text on the Properties window.
Each link between devices is assigned a color based on settings in the Properties window. You can change these utilization settings depending on your network needs.
The Path Tool provides the following defaults for the utilization settings:
For example, in the Path Tool utilization window, a green link means that the link is using between 0 and 5 percent of the bandwidth. Figure 3-15 shows the Path Tool with the color-coded links. The defaults describe how the color codes relate to real utilizations. For example, green might signify less than 10 percent use, while red might mean over 90 percent utilized. You can set the utilization and error severities in the legend on the Properties window.
Figure 3-16 shows a color plate of the Properties window that the Path Tool uses to determine what colors to assign to the link status of each line. A key to parameter settings is found on the Properties window.
Utilization analysis also provides a browser window showing the actual usage for each link in numerical order. This analysis can be found using the View menu on Path Tool. The utilization analysis measures both ends of the link.
The error analysis function is similar to utilization analysis. However, instead of color coding the real utilization analysis, the Path Tool color codes the errors per second on the link. Each link between devices is assigned a color based on settings in the Properties window. You can change these error settings based on your network needs.
The Path Tool provides the following defaults for the error analysis settings:
For example, in the Path Tool error utilization window in Figure 3-19, if a link is blue this link is seeing from five to ten errors per second. The interface error measurement includes packets with errors as a percentage of total packets (good packets plus error packets) on an interface.
Figure 3-16 shows the Properties window that the Path Tool uses to determine what colors to assign to the error status of each line.
As another example, a link with no errors may appear green, while a link with an 80 percent error rate may appear red. The Path Tool only checks errors appropriate to the type of media for the link. For example, on an Ethernet it would look at errors specific to Ethernet interfaces.


From the Path Tool window, you can perform a utilization analysis of the data in the window.
To analyze the average percent of bandwidth used by all traffic used in real time, perform the following steps:
Step 1: From the Path Tool window, pull down the View menu and choose Utilization (if you have not already done so).
This toggles to the Path Tool Utilization Analysis window.
Step 2: From the Path Tool window, pull down the Analysis menu to Utilization.
The Path Tool window reappears and is timestamped with the utilization analysis confirmation. See Figure 3-17.
A Utilization text window also appears if you chose Show Text on the Properties window. See Figure 3-18.

The Utilization text window contains data on the percentage of bandwidth each device interface is using in real time.
For example, the Ethernet 0 interface on cisco.barrnet.net is using only 0.1 percent of the bandwidth, while the Ethernet 1 interface at
su-a.STANFORD.EDU is utilizing 8.1 percent of the bandwidth. Each network administrator must determine what utilization percentage is within the acceptable ranges. Note that for device 192.31.48.244, which does not have SNMP enabled, shows a percentage as U (unknown).
Step 3: If you have a large scale path, you can search forward or backward for any character string. For example, you might want to search for a device name, an interface name, or a certain percentage. Move your cursor into the window and enter the word Ethernet2 and click on Search Forward. If an Ethernet 2 interface is present in this path, the Utilization text window finds it and highlights it within the browser.
Step 4: Print the Utilization text window's data to a line printer by selecting the File menu and pulling down to Print.
Step 5: Save the Utilization text window's data to a file by selecting the File menu and pulling down to Save.
Step 6: Exit the Utilization text window and return to the Path Tool window by selecting the File menu and pulling down to Quit.
From the Path Tool window, you can perform an error analysis on the data in the window.
An error analysis collects different information depending on what type of interface your device has. Table 3-7 describes the error analysis variables for non-Cisco and Cisco devices according to their interface types.
| Interface | Objects Polled | MIB Objects Names |
|---|---|---|
| Non-Cisco device (all interfaces) | Input errors
Output errors | ifInErrors
ifOutErrors |
| Cisco device--Ethernet | Collisions
Runts Giants CRCs Restarts Resets | locIfInCollisions
locIfInRunts locIfInGiants locIfInCRC locIfRestarts locIfResets |
| Cisco device--serial
| Frame errors
Overruns Ignoreds Aborts Restarts Resets Carrier transitions | locIfInFrame
locIfInOverrun locIfInIgnored locIfInAbort locIfRestarts locIfResets locIfCar Trans |
| Cisco device--FDDI or Token Ring | Runts
Giants CRCs Restarts Resets | locIfInRunts
locIfInGiants locIfInCRC locIfRestarts locIfResets |
To analyze the number of packets with errors as a percentage of total packets (good packets plus error packets) in real time, perform the following steps:
Step 1: From the Path Tool window, pull down the View menu and select Errors.
This toggles to the Path Tool Errors Analysis window.
Step 2: From the Path Tool window, pull down the Analysis menu to Errors.
The Path Tool window reappears timestamped with the error analysis confirmation. See Figure 3-19.

An Errors text window also appears if you chose Show Text in the Properties window. See Figure 3-20.

The Errors window contains data on the percentage of errors per second based on the type of line (Ethernet, serial, Token Ring, FDDI).
For example, in Figure 3-20, smith-ws is a Sun workstation. Since this device is not a Cisco device, only statistics on input and output errors are collected. The Cisco device, abc.CISCO.COM, has an Ethernet connection, so statistics are gathered for collisions, runts, giants, CRCs, restarts, and resets. The serial connection on abc.CISCO.COM gathers statistics on frame errors, overruns, ignoreds, aborts, restarts, resets, and carrier transitions.
Step 3: If you have a large scale path, you can search forward or backward for any character string. For example, you might want to search for a device name, an interface name, or a certain percentage. Move your cursor into the window, enter the word carrier transitions, and click on Search Forward. If a serial line is present in this path, the Errors text window will find it and highlight it within the browser.
Step 4: Print the Errors text window data to a line printer by selecting the File menu and pulling down to Print.
Step 5: Save the Errors text window's data to a file by selecting the File menu and pulling down to Save.
Step 6: Exit the Errors text window and return to the Path Tool window by selecting the File menu and pulling down to Quit.


The Real-Time Graphs application monitors the behavior of devices suspected of operating in a degraded mode or introducing erratic behavior in traffic patterns, error status indications, or statistics. Use the Errors and the Queues interface health buttons for quick information about diagnosing problems in your network. Errors and Queues are the only buttons on the Real-Time Graphs window explained in this chapter.
Real-Time Graphs is also useful for managing and planning network loads and use. Refer to "Using the Real-Time Graphs" in the "Performance Management" chapter for more information on performance management.
The Real-Time Graphs application monitors and graphs variables for a single device. Multiple devices can be monitored simultaneously by opening more than one application. In addition, you can merge graphs to present the data in one graph.
Since the Real-Time Graphs application uses the SNM Grapher, information on customizing your graph can be found in the SunNet Manager 2.0 User's Guide.
Figure 3-22 illustrates the Real-Time Graphs window. Table 3-8 describes the components in this window.

| Component | Subcomponent | Description |
|---|---|---|
| File | Print
Version
Quit | Prints a snapshot of the window.
Displays the CiscoWorks version information for this application. Exits the current window. |
| Options | Set Polling Frequency | Changes polling rate. Can be set using slider or typing in on the polling interval field and pressing Return. Default = 2 seconds. |
| Help | Provides help text on the current window. | |
| Router Health
Interface Health
Protocol Traffic1 | Buffer Space
CPU Load Environment Free Memory Security
Bits/Sec Bytes Errors Packets/Sec Packets Queues
IP ICMP SNMP TCP UDP AppleTalk DECnet IV Novell VINES XNS | Refer to Table 4-5 in the "Performance Management" chapter for a detailed description of the router health buttons.
Refer to Table 4-6 in the "Performance Management" chapter for a detailed description of the interface health buttons.
Refer to Table 4-7 in the "Performance Management" chapter for a detailed description of the protocol traffic buttons. |
To create a graph with real-time device data (specifically for error information), perform the following steps:
Step 1: Click on a Cisco device and pull down to the Tools menu.
Step 2: Pull over to Real-Time Graphs.
The Real-Time Graphs window appears. See Figure 3-23.

Step 3: Gather data on interface health by clicking on either the Errors or Queues button. For this example, click on Errors.
These buttons collect MIB object information that will assist you in diagnosing your network problem. Table 3-9 describes these buttons and MIB object descriptions they poll.
| Buttons | Description | MIB Object Descriptions |
|---|---|---|
| Errors | Displays the number of input packets with various characteristics for Cisco-specific devices. | For Ethernet, 802.3 CSMA/CD, starLAN:
locIfCollisions locIfInRunts locIfInGiants locIfInCRC locIfResets locIfRestarts
For FDDI and Token Ring: locIfInRunts locIfInGiants locIfInCRC locIfResets locIfRestarts
For serial (Cisco-specific): locIfInFrame locIfInOverrun locIfInIgnored locIfInAbort locIfResets locIfRestarts locIfCarTrans |
| Displays the number of input packets with various characteristics for any non-Cisco devices. | For serial (non-Cisco):
ifInErrors ifOutErrors | |
| Queues | Displays the number of packets dropped because the input or output queue was full for Cisco-specific devices. | locIfInputQueueDrops
locIfOutputQueueDrops |
The real-time graphs you create use the polling frequency that appears in the window. You can enter a new polling frequency.
Step 4: After you click on the Errors button, a grapher window appears.
Figure 3-24 displays the real-time graph for errors.
Seconds later, a Results Grapher window also appears. The devices and variables you selected appear in the scroller window.

![]() | Caution When you are finished, you must remove graphs using the Results Grapher window or they will continue to poll. |
The Real-Time Graphs application uses SNM's Grapher. If you want to change the appearance of your real-time graph, you need to use SNM's Results Grapher window. See Figure 3-25.

You can perform the following tasks using the Results Grapher:

CiscoWorks provides a unique interface to Cisco routers or communication servers on your network. Using the Show Commands application, you can view device data with the click of a mouse.
Figure 3-26 illustrates the Show Commands window. Table 3-10 describes the components in this window.

| Component | Definition | When to Use |
|---|---|---|
| File
Version
Quit |
Print a snapshot of the window. Display CiscoWorks version information for this application. Exit the current window. | To perform the tasks described in the previous column.
|
| Help | Provides help text for the current window. | |
| Show Buffers | Displays statistics for the buffer pools on the network server. | If the input queue count on an interface is consistently nonzero. Use to determine if you need to adjust initial buffer pool settings and the limits at which temporary buffers are created and destroyed |
| Show Environment | Displays temperature and voltage information. | If you have received a warning or shutdown message; query the environmental monitor card to determine if a measurement is at a warning tolerance. Available only on devices with environmental monitor cards, for example, the Cisco AGS+ router. |
| Show Flash | Displays information about the Flash memory on a Cisco device. | If you want to check the amount of Flash memory available or the file(s) stored in Flash. |
| Show Interface | Displays status of device interfaces. | If you have a problem after reconfiguring a device. You can also use it as a monitoring tool. |
| Show Traffic Mix1 | Displays status information on all protocol traffic.The window contains device, protocol, and interface data. | If you want to check protocol traffic activity. |
| Show Version | Displays the selected device's software title and version and cumulative uptime since last reload of the software. For routers running Software Release 9.1, this window displays traffic per protocol on each interface. | If it is necessary to contact technical support; have all version information ready for your technical support specialist. |
| Show IP Accounting Checkpoint | Displays the checkpointed accounting database, which contains source and destination addresses and the total number of packets and bytes for each address pair. | If you want to check accounting database information. |
| Show IP ARP | Displays the Address Resolution Protocol (ARP) cache. | If you want to check the records of each network address's correspondence (an IP address, for example) and LAN hardware addresses (MAC addresses). |
| Show IP Route | Displays the current state of the IP routing table. | If you want to check routing information. |
| Show AppleTalk Traffic | Displays AppleTalk traffic statistics. | If you want to check information on AppleTalk-specific traffic. |
| Show DECnet Traffic | Displays DECnet traffic statistics. | If you want to check information on DECnet-specific traffic. |
| Show IP Traffic | Displays IP statistics. | If you want to check IP traffic information. |
| Show Novell Traffic | Displays Novell traffic statistics. | If you want to check Novell-specific traffic information. |
| Show VINES Traffic | Displays VINES traffic statistics. | If you want to check VINES-specific traffic information. |
| Show XNS Traffic | Displays XNS packet statistics. | If you want to check XNS-specific traffic information. |
To access the individual Show Commands windows, perform the following steps:
Step 1: Click on a Cisco network device and pull down to the Tools submenu.
Step 2: Pull over to the Show Commands command.
The Show Commands window appears.
Step 3: To request specific system status, IP information, or traffic information, click on the desired Show Commands button. Several show windows are described below.
Step 4: Exit the Show Commands window by selecting the File menu and pulling down to Quit.
For more detailed information on show commands, refer to the Router Products Configuration and Reference publication.
Figure 3-27 illustrates a Show Commands subwindow. Table 3-11 describes the components of the individual Show Commands windows.
The show commands listed in Table 3-10 each have their own show window. Because there are several show commands, examples of a selection of show windows appear later in this section.

| Component | Subcomponent | Description |
|---|---|---|
| File | Print
Save
Version
Quit | Prints the contents of the current window.
Saves the contents of the current window to a file. Displays the CiscoWorks version information for this application. Exits the current window. |
| Option | Refresh | Redisplays the current window with updated data. |
| Help | Provides a manual page on the current window. | |
| Search String field | Provides a field for the character string to locate in text. | |
| Search Forward | Searches forward for a character or character string in the text. | |
| Search Backward | Searches backward for a character or character string in the text. |
From the Show Commands window, click on the Show Environment button to display the Show Environment window. See Figure 3-28.

The show environment window displays temperature and voltage information on the AGS+ router console. You can access the Show Environment window to check data after you receive a warning or shutdown message from your AGS+ router.
To display information about Flash memory on a Cisco device, click on the Show Flash button in the Show Commands window. A Cisco 7000 router would display information similar to the following:
4096K bytes of flash memory on embedded flash (in RP1). file offset length name 0 0x80 53364 eip1-0 [4140812/4194304 bytes free]
For CiscoWorks Release 1.0(3) caveat information on this feature, refer to the "CiscoWorks Release 1.0(3) Caveats" section in the "Troubleshooting CiscoWorks Errors" appendix.
From the Show Commands window, click on the Show Traffic Mix button to display the Show Traffic Mix window. See Figure 3-29.
The Show Traffic Mix window provides all traffic information, regardless of protocol. This command polls the router and shows statistics over a short period of time. Use the Refresh button to update this period and recalculate the statistics shown.
This Show Command is a feature specific to CiscoWorks, and is not a router EXEC show command. You can use this command as a quick view of traffic activity.

The Show Traffic Mix window in Figure 3-29 contains the following three sections:
From the Show Commands window, click on the Show IP Accounting Checkpoint button to display the Show IP Accounting Checkpoint window. See Figure 3-30.
The Show IP Accounting Checkpoint window displays the checkpointed database. The output contains source and destination addresses, as well as total number of packets and bytes for each address pair. Use this information to check resource usage.

If there is no IP accounting checkpoint on the selected router, you will receive the error message shown in Figure 3-31.

From the Show Commands window, click on the Show IP Traffic button to display the Show IP Traffic Window. See Figure 3-32.
The Show IP Traffic window displays statistics on IP protocol operation.


The Health Monitor application provides you with information about the overall health of a device and allows you to access to several CiscoWorks applications on one window.
You can perform the following tasks from the Health Monitor window.
Figure 3-33 illustrates the Health Monitor window. Table 3-12 describes the components in this window.

The Health Monitor window in Figure 3-33 contains the following three sections.
Table 3-12 contains references to two applications. These applications are represented in the window menuing system by the Show Commands and Real-Time Graphs icons. These icons are displayed in Figure 3-34.

| Component | Subcomponent | Description |
|---|---|---|
| File | Print
Version
Quit | Prints a snapshot of the window.
Displays the CiscoWorks version information for the application. Exits the current window. |
| Options | Properties | Changes polling rate. Default = 60 seconds. Also changes format of free memory from bytes to kilobytes. |
| Help | Provides help text on the current window. | |
| Device1 | Show Commands | Provides Show Version command. |
| Buffer Misses | Show Commands
Real-Time Graphs | Provides Show Buffers command.
Provides buffer data graph. |
| CPU | Real-Time Graphs | Provides CPU data graph. |
| Free Memory | Real-Time Graphs | Provides free memory data graph. |
| Protocols | Show Commands
Real-Time Graphs | Provides show protocol command.
Provides protocol data graph. |
| Interfaces | Show Commands
Real-Time Graphs | Provides Show Interface command.
Provides interfaces data graph. |
Figure 3-35 illustrates the following Show Commands and Real-Time Graphs applications you can access from within the Health Monitor window:

To use the Health Monitor window, perform the following steps:
Step 1: Click on a Cisco network device.
While you are clicking on the device, pull down the Glyph menu and pull over to the Tools submenu. Continue to pull the Tools menu to the right to show the next level menu display. Select Health Monitor.
The message window shown in Figure 3-36 appears while the Health Monitor gathers information.

If you want to quit, click on the Quit button.
If you do not quit, the Health Monitor window appears.
Step 2: Graph a device's memory usage by clicking on the Free Memory button and pulling down to the Real-Time Graphs icon.
The real-time graph appears seconds later. See Figure 3-37.

The Cisco device xyz.cisco.com displays a free memory of almost 2 Mbytes.The start time of the real-time graph appears in the left bottom corner of the graph. The current poll time appears in the right bottom corner of the graph. The legend for this real-time graph includes the MIB object for free memory (freeMem).
Step 3: Graph CPU load data by clicking on the CPU button and pulling down to the Real-Time Graphs icon.
The real-time graph appears. See Figure 3-38.

The Cisco device abc.cisco.com displays the device's CPU load. The legend includes the three MIB objects for avgBusy1, avgBusy5, and busyPer. The CPU busy percentage for one- and five-minute averages and for the last five-second period. The start time of the real-time graph appears in the bottom left corner of the graph. The current poll time appears in the bottom right corner of the graph.
Figure 3-39 illustrates the Properties window for the Real-Time Graphs application.
Table 3-13 describes the components in this window.

| Component | Subcomponent | Description |
|---|---|---|
| Polling Frequency | Polling Interval Slider | Changes the polling rate by clicking on the slider. The default is 15 seconds. |
| Free Memory Format | Bytes
Kbytes | Toggles format of free memory from bytes to kilobytes |
| OK
Cancel | Accepts changes and exits window.
Cancels any changes and exits window. |

When you need to find an onsite network manager or support contact quickly, use the Contacts application on the SNM Glyph Tools menu. To enter contact information, access the Device Management application and enter the information using the Devices window. Refer to the "Device Management" chapter for instructions on entering device contact data.
As part of your fault management procedures, you may choose to use device contacts as your quick access tool to find your emergency contact person. Once you have entered the necessary information in the Contacts window you can access this important information through the SNM Glyph menu.
To access your device contact data, complete the following steps:
Step 1: Click on the device for which you need contact information.
Step 2: Select Contacts by pulling down on the device to access the Glyph menu. Continue to pull over to the right to select the Tools submenu. Then pull down to Contacts.
A Contacts browser window appears containing the contact data. See
Figure 3-40.

If you think a contact should have been associated with a device but is not located in the list, review the device contacts assignments in Device Management.
Step 3: When finished, close the contacts window. To quit, pull down the File menu and select Quit.

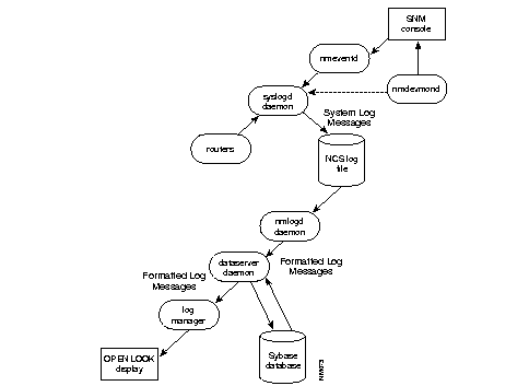
The Log Manager application enables you to store, query, and delete messages gathered from Cisco Systems devices on the internetwork. These messages are stored in the database in one Log Manager file and viewed through the Log Manager window. Two daemons, device monitor and event logging, also forward SNM event/trap reports into the log file. The Log Manager centralized log file differs from SNM's log file because it is permanent and does not erase if CiscoWorks is exited.
Cisco devices (routers, protocol translators, and terminal servers) can send messages directly to the Log Manager. If you have System Software Release 8.3 or earlier, refer to the Router Products Configuration and Reference publication for a description of error messages. If you have Release 9.0, refer to the System Error Messages.
CiscoWorks application programs such as Device Monitor report to the syslog daemon, which sends messages to the Log Manager file.
The functionality of the Log Manager application is illustrated in Figure 3-41.

The syslog daemon (syslogd) can receive messages from devices on the network. Cisco Systems devices can send error messages and information directly to syslogd. Messages are also generated by CiscoWorks application programs and then sent to syslogd.
Syslogd reads and logs messages into a set of files described by the configuration file
/etc/syslog.conf. Each message is one line. The message can be tagged with a priority setting indicating if the message needs to be logged and, if so, into which file it will be logged.
During installation, CiscoWorks creates the nmslog file (or log manager file), and syslogd timestamps and places the collection of message, traps, and events in this file.
The CiscoWorks Log daemon (nmlogd) reads the nmslog file, formats the messages into fields, and forwards them to the Sybase server daemon. Nmlogd reads the /etc/syslog.conf file when it starts up and whenever it receives a SIGHUP signal.
Nmlogd must be run only on the machine on which CiscoWorks is installed. This machine is called the log host. If you want to run CiscoWorks applications on another machine and you want to log events, you must customize your /etc/syslog.conf file. Refer to "Syslog.conf File" later in this chapter.
For more information on nmlogd, refer to the man page nmlogd (8) online or in the "Manual Pages" appendix.
The Sybase server daemon (dataserver) stores the formatted log messages in the CiscoWorks database. The messages can then be viewed by the CiscoWorks Log Manager application.
Priorities are encoded as a facility and a level. The facility describes the part of the system generating the message. The Configuration Management application and Cisco devices are recognized as facility local7. Levels are described in the following paragraphs.
For Cisco devices, the levels from highest to lowest priority are as follows:
For any SNMP devices or devices that support syslogd, the following seven levels, listed from most severe to least severe, can be used:
To select the type of priority messages you want to log and define where these messages should reside, refer to the instructions under "Syslog.conf File."
In the /etc/syslog.conf file, you can add lines to select what type of priority messages should be logged and where they should be logged.
For example, to send informational messages from Configuration Management application programs and from the Cisco routers (facility local7) to a file named /var/log/nmslog, the CiscoWorks installation program adds the following line to the /etc/syslog.conf file during installation:
local7.log_info; /var/log/nmslog
Refer to your CiscoWorks Getting Started Guide for more information.
To be able to log events at workstations other than the log host, you must enter the following line into the /etc/syslog.conf file:
local7.info; @loghost
With this entry in the file, the event is sent to loghost by the local syslogd. The loghost syslogd program places the event in the syslog file that is read by nmlogd.
![]() | Caution Do not edit or remove the nmslog file that is specified in the /etc/syslog.conf file. Syslogd and nmlogd keep track of the file. Use the logpurg program instead. Refer to "Using the Automatic Log Purge Program" later in this section. |
Refer to the UNIX man pages syslogd, logger, and syslog for further information on how to mark messages by facility and priority level.
Figure 3-42 illustrates the Log Manager window. Table 3-14 describes the components in this window.

The Log Manager automatically collects network events designated in Device Monitor into the Sybase database. The Log Manager allows you to view messages saved in the database and to query groups of messages using any combination of ten criteria.
To access the Log Manager, perform the following steps:
Step 1: Select the Tools menu and pull down to Log Manager.
The Log Manager window appears.
Step 2: Browse through the Log Manager messages by using the scroll bars.
Refer to your SNM documentation set for more information on OPEN LOOK window features.
While in the Log Manager window, you can query for log messages, print log messages, delete messages, and set up an automatic log purging function. These functions are explained later in this chapter.
You can use any of the following methods to query the Log Manager for a particular message or set of messages:
The Check All command checks all Text check boxes. The Clear All command clears all fields and removes checks from the check boxes. Clear All also refreshes the log browser with the log currently in the database. The Delete and Delete All commands purge unwanted messages from the Log Manager and allows you to enter a completely new query.
In Figure 3-43, the log files have been queried by the device name altemus.

The Event field indicates a type of status change that has occurred on the network. Refer to
Table 3-15 for a list of CiscoWorks event types and definitions. This table also includes a description of which events under normal operating conditions are logged. Refer to RFC 1215, "Defining SNMP Traps," for detailed information on defining traps.
Event Type | Description |
|---|---|
| TRAP | Received a trap message. |
| EventReport | Received an event message. |
| CiscoWorks | Received an CiscoWorks information or error message. |
![]() | Caution The Log Manager collects messages from all devices on your network map. If you set the event monitoring option in the Device Monitor, the Log Manager will log events for the devices you have specified. SNM listens to traps via the SNMP trap facility. If another process is accessing the facility, traps may not be logged. Refer to your SunNet Manager 2.0 Reference Guide for more information. |
Check to see if the port is busy by invoking the following command:
hostname% netstat -an | grep 162
If the port is busy, you will see a line similar to the following output:
udp 0 0 *.162
In this example, 162 is the trap port. The netstat command does not determine which process is occupying the port. You need to determine this on a "best guess" basis. The process occupying the port can be any SNMP management program. To free the port, shut down the process currently accessing it.
You can query the log messages more specifically by entering simple log query expressions. Figure 3-44 illustrates a simple expression created to find any messages that are numbered greater than 100.
In Figure 3-44, the Message ID field in the Log Manager window is selected and the simple expression ">100" is entered into the field. When the Find command is applied, all messages numbered greater than 100 are listed in the window. The Hit Count field at the bottom of the window indicates that 57 messages were found with this query.
The syntax used for such a simple expression is:
comparison_operator <space> value
The comparison operator can be an =, >, <, >=, and so on. (These operators are described in detail in the "Transact-SQL Commands" section of the Sybase Commands Reference manual that is provided with CiscoWorks.)
It is also possible to create more finite and detailed queries using complex expressions.
An example of using a complex expression to query a sequence of messages (numbered between 200 and 210) by the Message ID field is illustrated in Figure 3-45.

In the following example, a complex expression is created to query all messages from any device name starting with D, and any device named ember, and any device named pile:
: LIKE "D%" OR @ = "ember" OR @ = "pile"
The following syntax rules are applied when creating these complex expressions:
Refer to the "Transact-SQL Commands" section of the Sybase Commands Reference manual for detailed information on how to construct complex expressions.
You can print the current Log Manager window information. For example, to print the query of messages with message ID numbers between 30 and 40, perform the following steps:
Step 1: First select the type of information from the current Log Manager window that you want to print out. In this example, the Message ID Time Stamp, and Event fields have been selected for printing.
Step 2: Select the File menu and pull down to the Print command.
The Print window appears. See Figure 3-46.

Messages in the Log Manager window are stored in a Sybase table called ciscolog. These messages can accumulate quickly, and the database can consume large amounts of hard disk space. In order to prevent your database from consuming too much disk space, you should delete unwanted Log Manager messages on a regular basis.
You can delete log messages from the Log Manager window in two ways. To delete the Log Manager messages directly from the Log Manager window, follow these steps:
Step 1: Select the message or messages in the Log Manager window that you want to delete.
You can also use a simple or complex expression to define which messages you want to delete.
Step 2: Select the Delete or Delete All command.
For example, if you select one file, and then click on Delete, a confirmation window appears to confirm the deletion.
Step 3: Click on No to cancel the command or Yes to delete the file.
The messages will be deleted from the Sybase database.
Log Manager messages can also be removed using the isql utility. The isql utility is used in the following situations:
You can use the isql truncate table command or the delete command to remove log messages from the Log Manager window and the records from the Sybase table. The truncate table command removes all log messages in the Log Manager window, while the delete command removes only those messages you specify. The truncate table command uses less space in the transaction log.
The following steps explain how to use the isql truncate table command to delete all log messages from the Log Manger window and the ciscolog file:
![]() | Caution The following procedure deletes all messages in the Log Manager window. Do not follow these steps if you want to delete the messages selectively. |
Step 1: Enter the following command at the UNIX prompt (%):
% isql -Unmsuper -Ppasswd
Step 2: Enter the following commands in a sequence to clean the ciscolog file:
>truncate table ciscolog>go>quit
The isql utility also allows you to specify clauses for deleting the data in the ciscolog file using the delete command. For example, if you want to delete log records that are older than 3 days, perform the following steps:
Step 1: Enter the following command at the UNIX prompt (%):
% isql -Unmsuper -Ppasswd
Step 2: Enter the following commands to delete log records that are older than 3 days:
>delete ciscolog where datediff(day, timestamp, getdate()) > 3>go>quit
To automate the deletion of the log records, you can add these lines to a shell script that can be run manually or from cron. Refer to the manual pages on cron and crontab commands for more information.
An example of the contents of a sample shell script follows:
#!/bin/sh $SYBASE/bin/isql -Unmsuper -Ppasswd <<EOF delete ciscolog where datediff (day, timestamp, getdate ()) > 3 go quit EOF
In addition to querying the log file messages, you can also delete them as necessary and set up an automatic log purging function to back up an old log file and create a new one.
During the configuration of CiscoWorks, you may have responded yes to the prompt "Do you want to install the CiscoWorks log purging utility to be started by UNIX cron daemon?" If so, the utility automatically purges and backs up the log file every day.
Logpurg is a command utility that circulates the CiscoWorks syslog file. It renames the current CiscoWorks syslog file to the same path name with a day of the week, for example, nmslog.Tue. At midnight on Monday, an nmslog.mon file is created. At midnight Tuesday, an nmslog.tue file is created. The original log file is cleared out once a week--every Monday night at midnight. The new file overwrites the original file.
When you view the nmslog files in a directory by typing ls -l at the UNIX command line, the list includes the names of the nmslog files and the dates they were created. Following is a sample listing displayed by the ls -l command:
-rw-r--r-- 1 root 4187 Mar 5 07:32 nmslog -rw-r--r-- 1 root 13108 Mar 4 18:48 nmslog.Fri -rw-rw-rw- 1 root 226 Mar 3 14:26 nmslog.Thu
The date indicates the day when the file was created, and the name of the file (for example, nmslog.Fri) indicates the day when that nmslog file was closed.
If the logpurg command is issued with a path name, the process ID is also included, for example, nmslog.Tue.1345. Logpurg then creates a new log file and sends a SIGHUP signal to syslogd and nmlogd. After receiving a SIGHUP signal, syslogd and nmlogd configure the new log file to be used for current messages.
When it is started, logpurg gets the current syslog file pathname for /etc/syslog.conf with facility name local6 or local7 and appends the filename with a weekday suffix.
You can customize the log purge utility by editing the crontab file.
For example, in the crontab file include a line similar to the following:
10 6 * * $NMSROOT/bin/purg $NMSROOT
Purg is a front end for the log purge program and sets up the $NMSROOT and SYBASE environment variables. 10 represents the minutes and 6 represents the hour. The two asterisks (*) represent the date and the day of the week. An asterisk (*) indicates select all days of the week. The cron program will execute this program at 6:10 a.m. every day.
If the nmlogd process is not running at the time, the old log file name is entered into
$TMPDIR/.nmlogdspool. If you have more than seven files in $TMPDIR/.nmlogdspool, logpurg provides an error message similar to "Nmlogd died. Call your system administrator." If you did not redirect the cron job output, the system will send this message to root.
In order to send signals to the syslog file, the log purge utility must be run as root.
Refer to the cron(1) and crontab man pages for more information on these commands.
The Security menu enables you to change your user id if you need special access to the Log Manager application. You can also check your security privileges for your current user ID from this menu.
Refer to the "Using Security Manager Tools" application for more information on the security options.
|
|