|
|
This chapter contains information on how to modify existing Management Information Base (MIB) files and establish new MIB files, as well as a brief example of MIB objects and their use with CiscoWorks polling capabilities.
For more detailed information on MIB objects, refer to the Cisco MIB User Quick Reference publication. For a list of MIB reference sources relating to building MIB object structure, refer to the References and Recommended Reading chapter.
For consistency, this appendix uses the term object to represent such terms as MIB objects, MIB object instances, and so on. Other publications might use different terms, but they can be used interchangeably.
There are many MIB objects that can help you manage your network. All objects are documented in either the RFC standard or a vendor-specific MIB (for example, the Cisco MIB). Here are a few MIB objects to consider using:
The textual MIB files must be written in the ASN.1 subset format described in RFC 1212. This guide does not describe all of the aspects of the ASN.1 language.
A MIB is organized into a tree structure consisting of labeled nodes. A complete object identifier is built by traversing the tree from the root node, collecting labels as each node is passed. The root of the MIB tree is iso(1). (See Figure 2-1.)
Except for the MIB tree root iso(1), all nodes in the tree must have the parent node defined before a child node can be defined. Upper level nodes (those above mib(1)) can be most conveniently defined with the following statement:
MIBName { iso org(3) dod(6) internet(1) mgmt(2) 1 }
MIBName is an arbitrary name. The numbers in parentheses are preassigned node numbers. The previous statement is interpreted as follows: mgmt is the beginning of a subtree (called MIBName) under internet, which is under dod, which is under org, which is under iso.

Additional subtrees below mgmt can be defined using OBJECT IDENTIFIER statements as follows:
Child Node OBJECT IDENTIFIER::= { ParentNode ChildNodeNumber }
For example, to define mib (an object type) as a child of mgmt and assign a node number of 1, enter the following:
mib OBJECT IDENTIFIER ::= { mgmt 1 }
Most object types in a MIB should be defined using the OBJECT-TYPE macro. Following are the basic structure elements and format:
ObjectDescriptorOBJECT-TYPESYNTAXASN1_TypeACCESSAccessTypeSTATUSStatusType::=ObjectIdentifier
An example of defining an OBJECT-TYPE macro with the name atNetAddress follows:
atNetAddress OBJECT-TYPESYNTAX NetworkAddressACCESS read-writeSTATUS mandatory:= { atEntry 3 }
MIB trees must define the parentage of every branch from terminal object IDs to the iso(1) tree root. All trees must have the same root [iso(1) is the recommended root] in order to determine how one MIB tree relates to another.
The MIB object set read by CiscoWorks at the time it is started defines the objects that can be monitored and collected in the database for future analysis. At startup, CiscoWorks looks for the mib.bin and mib.alias files in the $NMSROOT/etc/mibs directory. These files define the MIB object set and the aliases used for polling and data collection, and in addition to alias.gen, alias.master, and the mib source files (*.mib) comprise the set of MIB-related files necessary for operating CiscoWorks.
Several MIB source files are shipped with CiscoWorks:
The alias.master file contains the list of aliases upon which CiscoWorks depends. It is located in $NMSROOT/etc/mibs directory.
Many networks are built with equipment from various vendors, and there are custom objects that you as a network manager may want to monitor. You can add these non-Cisco custom MIBs to the standard object set using the makemib script.
CiscoWorks uses two files to define how it accesses MIB object information from devices. The first, mib.bin, is a database of all the objects currently defined in the MIB source files. The second file, mib.alias, allows Cisco Systems to define a protocol-independent application environment.
The mib.alias file also allows you to assign custom names to existing MIB objects. For instance, you could assign the name UpTimeInterval to the MIB object sysUptime. You also could assign several names to the same MIB object. The mib.alias file provides the translation matrix for the object information you want to collect.
If you want to collect custom MIB information from non-Cisco SNMP devices in your network, use the makemib script to create new mib.bin and mib.alias files for your installation.
To use the makemib script, perform the following steps:
Step 1 Assemble all the additional MIB source files relevant to your application into the $NMSROOT/etc/mibs directory.
Step 2 Delete any of the source files supplied by Cisco Systems that are not needed.
Step 3 Check that any MIB files you added to the $NMSROOT/etc/mibs directory include the .mib extension.
Step 4 Enter the following:
makemib
When the makemib process finishes, you are ready to start CiscoWorks.
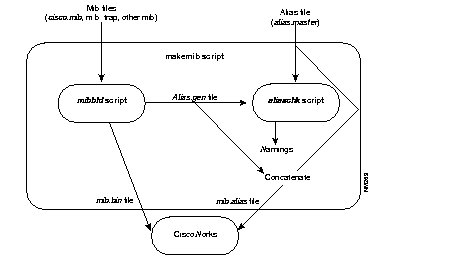
The makemib script runs mibbld to generate the mib.bin file and the alias.gen file, and then runs aliaschk to check the alias.gen file. It then combines the alias.gen and alias.master files to form the mib.alias file. (See Figure 2-2.)

The process of expanding the MIB object set starts with a series of files supplied by the vendors of the various network products. These files define the MIB objects and can be edited with any standard text editor, as long as you conform to the concise MIB format. You can store as many vendor files as you like. The file specification must include the .mib extension.
Use the following syntax to start the makemib script:
makemib -m MasterAlias -a FinalAlias optionsMasterAlias is the master alias file (default: alias.master). FinalAlias is the final alias file (default:mib.alias). Options are described in Table 2-1.
| Option | Description |
|---|---|
| -f MibFile | Specifies the MIB file to be processed by filename MibFile (default *.mib). |
| -o OutMib | Indicates the name of the output file for the MIB binary file (default mib.bin). |
| -p PathToMibs | Processes all MIB files found in the directory specified by the path name PathToMibs (default $NMSROOT/$MIBDIR). |
| -a AliasFile | Indicates the name of output file for the aliases (default alias.gen). |
| -w WarnLevel | Sets the warning message level at the level specified by WarnLevel. A level of 0 suppresses all warning messages (including "unknown variable type"). The default setting is 1. The mibbld script issues warning and error messages regarding syntax errors, bad keywords, and so on, so it is wise to run with the warning level set to 1 or greater. |
| -t | Displays MIB table after processing to standard output. |
| -n | Disables alias generation. |
| -v | Displays copyright and version information to standard output. |
| -h | Displays help information to standard error. |
Running makemib completes the creation of the mib.alias file in a single command step. You can, however, run the mibbld and aliaschk scripts individually instead of running the makemib script. These scripts are described later in this chapter under their individual headings.
Cisco Systems recommends that you use the makemib script.
MIB aliases are used by CiscoWorks to create protocol-independent MIB objects. The mib.alias file defines a name in terms of a MIB object name and a protocol. Aliases also allow one or more protocol-specific object identifiers to be associated with a single MIB object. Currently, only SNMP is supported.
The mib.alias file is an ASCII file. Each alias entry takes the following general format:
Alias { Protocol::ObjectID [ Protocol::ObjectID [ ...]] }
The ObjectID can be either numeric or textual, but must be fully qualified. MIB trees must define the parentage of every branch from terminal object IDs to the iso(1) tree root. All trees must have the same root. The recommended root is iso(1). As a side effect of ASN.1 object identifier encoding, the first two subidentifiers are compressed into a single numeric value. Thus, iso(l) - org(3) becomes 43. rather than 1.3. This convention is followed when specifying a numeric object identifier within an alias entry.
For uniformity, iso(l) through org(3) also are compressed to isoorg in a textual object identifier. Note that, in actual application, each textual subidentifier must be introduced with the underbar
delimiter (_), even the first subidentifiers (such as _isoorg).
An example of a portion of a mib.alias file follows:
UpTime { SNMP::43.6.1.2.1.1.3 }
ItsTime { SNMP::_isoorg_dod_internet_mgmt_mib_system_sysUpTime }
EgpNeighbor { SNMP::43.6.1.2.1.8.5.1.1, SNMP::43.6.1.2.1.8.5.1.2 }
RouteMetric { SNMP::43.6.1.2.1.4.21.1.3, SNMP::43.6.1.2.1.4.21.1.4, SNMP::43.6.1.2.1.4.21.1.5, SNMP::43.6.1.2.1.4.21.1.6 }
If you list more than one object identifier for an alias, CiscoWorks searches for the ID in the order listed.
To include comments in the MIB alias file, place two dashes (--) in front of the comment text, as follows:
-- This is a comment.
The makemib script builds the alias entries in alias.gen and then concatenates alias.gen and alias.master into mib.alias. It generates a unique name for each object by prefixing the MIB file identifier (defined within the mib file) to the object name with a hyphen (-). If the MIB filename is new.mib, its file name identifier is NEW-MIB, and the object name is newMibVar, the following alias name is generated:
NEW-MIB-newMibVar
The protocol and object identifier is defined in the file as follows:
NEW-MIB-newMibVar {SNMP::43.6.1.2.4.33.2.5}
However, if the filename identifier is already part of the object name, it is not prefixed to the object name. For example, if the MIB filename is new.mib, its filename identifier is new and the object name is newMibVar, the following alias name is generated:
newMibVar
You can also modify the mib.alias file with any text editor. This is the most convenient way to add a name definition to an already existing MIB object. For instance, if you want to define the name UpTimeInterval as the standard MIB object sysUptime, enter the following in the mib.alias file:
UpTimeInterval{SNMP::_isoorg_dod_internet_mgmt_mib_system_sysUpTime}
At times, you may want to have several names for the same MIB object. For instance, if you want to define the names Myhost, Ciscohost, and Routername as the Cisco Systems private MIB object CISCO-MIB-hostName, enter the following in the mib.alias file:
Myhost{SNMP::_isoorg_dod_internet_private_enterprises_cisco_local_lsystem_hostName}CiscoHost{SNMP::_isoorg_dod_internet_private_enterprises_cisco_local_lsystem_hostName}Routername{SNMP::_isoorg_dod_internet_private_enterprises_cisco_local_lsystem_hostName}
![]() | Time Saver The easiest way to construct these many-to-one name entries is to find the appropriate MIB object definition in the mib.alias file, copy it, and modify it. |
At times, you may want to have a single name for several MIB objects. For instance, if you want to define the name Routemetric to include four objects--SNMP::43.6.1.2.1.4.21.1.3, SNMP::43.6.1.2.1.4.21.1.4, SNMP::43.6.1.2.1.4.21.1.5, and SNMP::43.6.1.2.1.4.21.1.6--enter the following in the mib.alias file:
Routemetric {SNMP::43.6.1.2.1.4.21.1.3SNMP::43.6.1.2.1.4.21.1.4SNMP::43.6.1.2.1.4.21.1.5SNMP::43.6.1.2.1.4.21.1.6}
When you start CiscoWorks, your changes to the mib.alias file are used when you ask CiscoWorks to poll for that object.
There are two forms of directory pathing:
$NMSROOT/$MIBDIR/mib.alias
$NMSROOT/etc/mibs/mib.alias
CiscoWorks requires the mib.alias file to appear in the same directory as the mib.bin file. CiscoWorks software looks for the MIB alias file in the directory $NMSROOT/etc/mibs or $NMSROOT/MIBDIR. NMSROOT defines the root directory for all Network Management System (NMS) software. MIBDIR is a relative path name that defines the directory below the NMS root directory, which contains one or more MlB files and the mib.alias file.
If MIBDIR is not defined, the MIB directory defaults to $NMSROOT/etc/mibs. If a full path to the MIB directory or a MIB filename is specified using the -p or -f options, NMSROOT and MIBDIR are ignored.
The base name of the output MIB file defaults to mib.bin unless a specific binary output file is defined. The directory in which the output file appears is determined as follows:
The script used to build the binary MIB file is mibbld. The script checks the contents of all the files with the .mib extension in the specified directory for syntax errors and creates binary format mib.bin and alias.gen files usable by CiscoWorks.
The format of the statement used to invoke mibbld follows:
mibbld [-f MibFile ] [ -o OutMib ] [ -P PathToMibs ] [ -a AliasFile ] [ -w WarnLevel ] [ -t ] [-n ] [ -v ] [-h ]The mibbld script options are described in Table 2-2.
| Option | Description |
|---|---|
| -f MibFile | Specifies the MIB file to be processed by filename MibFile (default *.mib). |
| -o OutMib | Provides the name of the output file for the MIB binary file (default mib.bin). |
| -p PathToMibs | Processes all MIB files found in the directory specified by the path name PathToMibs (default $NMSROOT/$MIBDIR). The environment objects NMSROOT and MIBDIR are ignored. |
| -a AliasFile | Provides the name of the output file for the aliases (default alias.gen). |
| -w WarnLevel | Sets the warning message level at the level specified by WarnLevel. A level of 0 suppresses all warning messages (including "unknown variable type"). The default setting is 1. The mibbld script issues warning and error messages regarding syntax errors, bad keywords, and so on, so it is wise to run with the warning level set to 1 or greater. |
| -t | Displays the MIB table after processing to standard output. |
| -n | Disables alias generation. |
| -v | Displays copyright and version information to standard output. |
| -h | Displays help information to standard error. |
If you run mibbld without specifying full path names, mibbld looks for the environment objects NMSROOT and MIBDIR.
showmib displays the contents of the binary MIB file in a tree structure. The command also checks the contents of the MIB alias file against the MIB tree. The form of showmib follows:
showmib [ -a AliasFile ] [ -f MibFile | -p PathToMibs ] [ -s m | a ] [ -h ]showmib processes the contents of a binary format MIB file and displays the contents in a hierarchical tree structure starting from the tree's root. The MIB alias file is then processed. Aliases are displayed with corresponding fully qualified object IDs.
showmib options are described in Table 2-3.
| Option | Description |
|---|---|
| -a AliasFile | Provides the name of MIB alias file. |
| -f MibFile | Processes the single MIB file specified by filename (path name) MibFile. |
| -p PathToMibs | Processes all MIB files found in the directory specified by path name PathToMibs. The environment objects NMSROOT and MIBDIR are ignored. |
| -s SuppressO | Suppresses output. If SuppressO is set to m, the output of the MIB tree is suppressed. If SuppressO is set to a, the output of aliases is suppressed. If set to -h, displays the showmib options list. |
| -h | Displays help information to standard error. |
If you run showmib with no arguments, it looks for the environment objects NMSROOT and MIBDIR.
The aliaschk script ensures that alias names defined in alias.gen do not conflict with alias names in alias.master.
To complete the last step in the makemib process, concatenate the alias.master and alias.gen files together as mib.alias by entering the following:
% cat alias.master alias.gen > mib.alias
The Cisco private MIB object file, cisco.mib, is located in the CiscoWorks directory $NMSROOT/etc/mibs. This section lists the Cisco private MIB objects that have been introduced starting with Software Release 8.1.
Following are the objects introduced with Software Release 8.1:
actAge ipCkAccountingTable ipckactSrc ipckactDst ipkactPkts ipckactByts ckactAge
Following are the objects introduced with Software Release 8.2:
writeMem writeNet busyPer avgBusy1 avgBusy5 idleCount idleWired locIfCarTrans locIfReliab locIfDelay locIfLoad locIfCollisions tsLineNoise dnAreaTable dnACost dnAHop dnAIfIndex dnANextHop dnAAge dnAPrio vinesInput vinesOutput vinesLocaldest vinesForwarded vinesBcastin vinesBcastout vinesBcastfwd vinesNotlan vinesNotgt4800 vinesNocharges vinesFormaterror vinesCksumerr vinesHopcout vinesNoroute vinesEncapsfailed vinesUnkown vinesIcpIn vinesIcpOut vinesMetricOut vinesMacEchoIn vinesMacEchoOut vinesEchoIn vinesEchoOut
Following are the objects introduced with Software Release 8.3:
bufferHgsize bufferHgTotal bufferHgFree bufferHgMax bufferHgHit bufferHgMiss bufferHgTrim bufferHgCreate locIfInputQueueDrops locIfOutputQueueDrops ipNoaccess actCheckPoint tsMsgTtyLine tsMsgIntervaltim tsMsgDuration tsMsgTest tsMsgTmpBanner tsMsgSend dnIfTable dnIfCost
Following are the objects introduced with Software Release 9.0:
netConfigProto hostConfigProto sysConfigAddr sysConfigName sysConfigProto sysClearARP sysClearInt envPresent envTestPt1Descr envTestPt1Measure envTestPt2Descr envTestPt2Measure envTestPt3Descr envTestPt3Measure envTestPt4Descr envTestPt4Measure envTestPt5Descr envTestPt5Measure envTestPt6Descr envTestPt6Measure locIfDescr locIfPakmon
Following are the objects introduced with Software Release 9.1:
envTestPt4MarginPercent envTestPt5MarginPercent envTestPt6MarginPercent envTestPt1last envTestPt2last envTestPt3last envTestPt4last envTestPt5last envTestPt6last envTestPt1MarginVal envTestPt2MarginVal envTestPt3MarginVal envTestPt4MarginVal envTestPt5MarginVal envTestPt6MarginVal envTestPt1warn envTestPt2warn envTestPt3warn envTestPt4warn envTestPt5warn envTestPt6warn envFirmVersion envTechnicianID envType envBurnDate envSerialNumber locIfSlowInPkts locIfSlowOutPkts locIfSlowInOctets locIfSlowOutOctets locIfFastInPkts locIfFastOutPkts locIfFastInOctets locIfFastOutOctets locIfotherInPkts locIfotherOutPkts locIfotherInOctets locIfotherOutOctets locIfipInPkts locIfipOutPkts locIfipInOctets locIfipOutOctets locIfdecnetInPkts locIfdecnetOutPkts locIfdecnetInOctets locIfdecnetOutOctets locIfxnsInPkts locIfxnsOutPkts locIfxnsInOctets locIfxnsOutOctets locIfclnsInPkts locIfclnsOutPkts locIfclnsInOctets locIfclnsOutOctets locIfappletalkInPkts locIfappletalkOutPkts locIfappletalkInOctets locIfappletalkOutOctets locIfnovellInPkts locIfnovellOutPkts locIfnovellInOctets locIfnovellOutOctets locIfapolloInPkts locIfapolloOutPkts locIfapolloInOctets locIfapolloOutOctets locIfvinesInPkts locIfvinesOutPkts locIfvinesInOctets locIfvinesOutOctets locIfbridgedInPkts locIfbridgedOutPkts locIfbridgedInOctets locIfbridgedOutOctets locIfsrbInPkts locIfsrbOutPkts locIfsrbInOctets locIfsrbOutOctets locIfchaosInPkts locIfchaosOutPkts locIfchaosInOctets locIfchaosOutOctets locIfpupInPkts locIfpupOutPkts locIfpupInOctets locIfpupOutOctets locIfmopInPkts locIfmopOutPkts locIfmopInOctets locIfmopOutOctets locIflanmanInPkts locIflanmanOutPkts locIflanmanInOctets locIflanmanOutOctets locIfstunInPkts locIfstunOutPkts locIfstunInOctets locIfstunOutOctets locIfspanInPkts locIfspanOutPkts locIfspanInOctets locIfspanOutOctets locIfarpInPkts locIfarpOutPkts locIfarpInOctets locIfarpOutOctets locIfprobeInPkts locIfprobeOutPkts locIfprobeInOctets locIfprobeOutOctets flashSize flashFree flashcontoller flashcard flashVPP flashErase flashEraseTime flashEraseStatus flashToNet flashToNetTime flashToNetStatus netToFlash netToFlashTime netToFlashStatus flashStatus flashEntries flashDirName flashDirSize flashDirStatus
Following are the objects introduced with Software Release 9.21:
locIfDribbleInputs vinesProxy vinesProxyReply vinesNet vinesSubNet vinesClient vinesIfMetric vinesIfEnctype vinesIfAccesslist vinesIfPropagate vinesIfArpEnabled vinesIfServerless vinesIfServerlessBcast vinesIfRedirectInterval vinesIfSplitDisabled vinesIfLineup vinesIfFastokay vinesIfRouteCache vinesIfIn vinesIfOut vinesIfInBytes vinesIfOutBytes vinesIfRxNotEnabled vinesIfRxFormatError vinesIfRxLocalDest vinesIfRxBcastin vinesIfRxForwarded vinesIfRxNoRoute vinesIfRxZeroHopCount vinesIfRxChecksumError vinesIfRxArp0 vinesIfRxArp1 vinesIfRxArp2 vinesIfRxArp3 vinesIfRxArpIllegal vinesIfRxIcpError vinesIfRxIcpMetric vinesIfRxIcpIllegal vinesIfRxIpc vinesIfRxRtp0 vinesIfRxRtp1 vinesIfRxRtp2 vinesIfRxRtp3 vinesIfRxRtp4 vinesIfRxRtp5 vinesIfRxRtp6 vinesIfRxRtpIllegal vinesIfRxSpp vinesIfRxUnknown vinesIfRxBcastHelpered vinesIfRxBcastForwarded vinesIfRxBcastDuplicate vinesIfRxEcho vinesIfRxMacEcho vinesIfRxProxyReply vinesIfTxUnicast vinesIfTxBcast vinesIfTxForwarded vinesIfTxFailedEncaps vinesIfTxFailedAccess vinesIfTxFailedDown vinesIfTxNotBcastToSource vinesIfTxNotBcastNotlan vinesIfTxNotBcastNotgt4800 vinesIfTxNotBcastPpcharge vinesIfTxBcastForwarded vinesIfTxBcastHelpered vinesIfTxArp0 vinesIfTxArp1 vinesIfTxArp2 vinesIfTxArp3 vinesIfTxIcpError vinesIfTxIcpMetric vinesIfTxIpc vinesIfTxRtp0 vinesIfTxRtp1 vinesIfTxRtp2 vinesIfTxRtp3 vinesIfTxRtp4 vinesIfTxRtp5 vinesIfTxRtp6 vinesIfTxSpp vinesIfTxEcho vinesIfTxMacEcho vinesIfTxProxy chassisType chassisVersion chassisId romVersion romSysVersion processorRam nvRAMSize nvRAMUsed configRegister configRegNext cardTable cardTableEntry cardIndex cardType cardDescr cardSerial cardHwVersion cardSwVersion cardSlotNumber chassisSlots
Following are the objects introduced with Software Release 10.0:
ipxThresh ipxactLostPkts ipxactLostByts ipxactSrc ipxactDst ipxactPkts ipxactByts ipxactAge ipxckactSrc ipxckactDst ipxckactPkts ipckactByts ipxckactAge ipxactCheckPoint vinesIfInputNetworkFilter vinesIfInputRouterFilter vinesIfOutputNetworkFilter
A100-R1-MIB
LS100-R2-MIB
cisco-adapter.mib
cisco-stack.mib
BGP4-MIB
BRIDGE-MIB
CISCO-CHANNEL-MIB
CISCO-IMAGE-MIB
CISCO-PING-MIB
CISCO-PRODUCTS-MIB
CISCO-SMI
RFC1231-MIB
CISCO-TC
RFC1243-MIB
CISCO-TCP-MIB
RFC1285-MIB
RFC1315-MIB
RFC1381-MIB
RFC1382-MIB
RFC1398-MIB
RFC1406-MIB
RS-232-MIB
SNMPv2-MIB
SNMPv2-PARTY-MIB
SNMPv2-SMI
SNMPv2-TC
SOURCE-ROUTING-MIB
OLD-CISCO-TCP-MIB
OLD-CISCO-TS-MIB
OLD-CISCO-VINES-MIB
OLD-CISCO-XNS-MIB
OLD-CISCO-APPLETALK-MIB
OLD-CISCO-CHASSIS-MIB
OLD-CISCO-CPU-MIB
OLD-CISCO-DECNET-MIB
OLD-CISCO-ENVMON-MIB
OLD-CISCO-FLASH-MIB
OLD-CISCO-INTERFACES-MIB
OLD-CISCO-IP-MIB
OLD-CISCO-MEMORY-MIB
OLD-CISCO-NOVELL-MIB
OLD-CISCO-SYS-MIB
OLD-CISCO-SYSTEM-MIB
For information about the objects introduced with Software Release 11.0, refer to CCO.
|
|