|
|
The Catalyst 3200 and expansion modules go through an extensive testing and burn-in process. The components are designed to be as error-free as possible and the chassis is designed for minimum maintenance.
If you experience a minor problem, sometimes the cause can be located and corrected with some basic troubleshooting. Use this chapter as a guide to help isolate and verify the source of the problem. If the problem is beyond the scope of this section, contact Cisco Support.
![]() | Caution There are no user serviceable parts within the Catalyst 3200. The unit should be opened only by qualified personnel. |
In this chapter covers the following troubleshooting techniques:

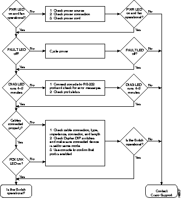
It is important to try to isolate a problem to a specific area, then try to isolate the problem to a specific component. By comparing what the system is doing to what it should be doing, you can usually identify the cause and help solve the problem.
When problem solving (troubleshooting) for the Catalyst 3200 as a system, determine which one of the following subsystems has a problem:
For the following events, refer to the instructions that accompany that event to help isolate and determine the possible cause:
The Catalyst 3200 should power up when the AC power cord is attached to the unit and plugged into a proper AC outlet.
If you continue to experience powering down problems, or if temperature errors are reported to the console and you can not isolate a specific cause and correct it, contact Cisco Support.
Check for the following symptoms to help isolate the problem:
The LEDs on the Catalyst 3200 and expansion modules indicate the operating state of the equipment. If you are experiencing problems, the following table may help to find the cause. With any of these errors, if these basic checks do not resolve the problem, contact the Cisco Technical Assistance Center (TAC).
If any problems exist with the actual networking operation of the Catalyst 3200, verify through the console connection that there are no errors reported, that setups are still correct, and that operations are normal. If there is any question or problem refer to Chapter 7, "Console Configuration." If there is still a problem after you have checked the console, use the following guide to help find a solution.
Check that devices on the same segment can communicate. If the segment has a server, try sending to it. If the segment does not have a server, use available applications to exchange packets with other stations.
In a TCP/IP environment, try issuing a PING to another station on the segment. If the workstation does not receive the signal, check the connections and verify that you are using the appropriate network software and hardware.
Use a cable tester, time-VLAN reflectometer (TDR), or similar device to verify that the VLAN segment lengths attached to the Catalyst 3200 meet Ethernet/IEEE 802.3 specifications.
Cable length specifications are listed in the following table:
| Cable | Length |
|---|---|
| 10BaseT | 328 feet (100 meters) |
| Thin Ethernet | 607 feet (185 meters) |
| Thick Ethernet | 1640 feet (500 meters) |
If you discover a cable segment that is longer than specified, replace it with a cable of the appropriate length or add a repeater, being sure to use no more than four repeaters.
Using a TDR or other such cable-checking device, verify that the cable has no opens or shorts.
For 10BaseT connections from the Catalyst 3200, verify that the FDX/LNK status LED is illuminated. If not, verify that:
Verify that cable impedances are within the following ranges:
| UTP | 85-110 ohms |
| Thick/Thin Ethernet | 50 ohms (±2 ohms) |
To verify that transceivers are operating correctly, check the following:
The intent of this chapter is to provide assistance in recognizing a problem and isolating its cause. Time can be saved and many problems can be solved with some simple, logical troubleshooting. Not addressing and fixing a problem, such as one of the fans not running, may cause more problems. If a problem is beyond the scope of this document, consult Cisco Support.
Before contacting support help, collect detailed information about your system, its equipment, and its problem. Have that information readily available when you call.
|
|